ZHCSDB3 January 2015 TPS61093-Q1
PRODUCTION DATA.
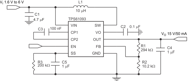
TPS61093-Q1 是一款兼具高集成度和高可靠性的 1.2MHz 固定頻率升壓轉換器。 該集成電路 (IC) 集成有 20V 電源開關、輸入/輸出隔離開關以及功率二極管。 當輸出電流超出過載限值時,IC 的隔離開關會斷開,進而使輸出與輸入斷開連接。 這一斷開功能可保護 IC 和輸入電源。 在關斷期間,隔離開關也會使輸出與輸入斷開連接,以便最大限度降低泄漏電流。 當 IC 關斷時,輸出電容會通過內部二極管放電至低電壓。 其他保護特性包括逐周期 1.1A 峰值過流保護 (OCP)、輸出過壓保護 (OVP)、熱關斷以及欠壓閉鎖 (UVLO)。
IC 的最低輸入電壓為 1.6V,可通過兩個堿性電池、單個鋰離子電池或者 3.3V 和 5V 穩(wěn)壓電源供電運行。 輸出電壓最高可升壓至 17V。 TPS61093-Q1 采用帶散熱焊盤的 2.5mm × 2.5mm SON 封裝。
| 器件型號 | 封裝 | 封裝尺寸(標稱值) |
|---|---|---|
| TPS61093-Q1 | SON (10) | 2.50mm x 2.50mm |
