SLLS995D February 2010 – May 2015 SN65HVDA1040A-Q1
PRODUCTION DATA.
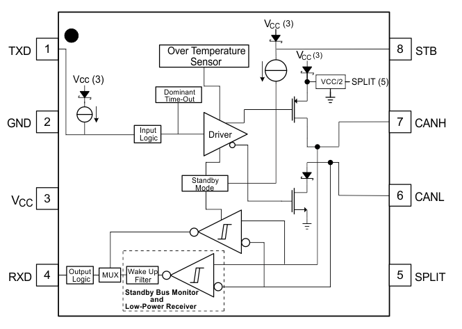
The SN65HVDA1040A-Q1 device meets or exceeds the specifications of the ISO 11898 standard for use in applications employing a Controller Area Network (CAN). The device is qualified for use in automotive applications. As a CAN transceiver, this device provides differential transmit capability to the bus and differential receive capability to a CAN controller at signaling rates up to 1 megabit per second (Mbps). The signaling rate of a line is the number of voltage transitions that are made per second, expressed in the units bps (bits per second).
The device is designed for operation in especially harsh environments and includes many device protection features such as undervoltage lock out (UVLO), overtemperature thermal shutdown, wide common-mode range, and loss of ground protection. The bus pins are also protected against external cross-wiring, shorts to –27 V to 40 V, and voltage transients according to ISO 7637.
| PART NUMBER | PACKAGE | BODY SIZE (NOM) |
|---|---|---|
| SN65HVDA1040A-Q1 | VSON (12) | 3.00 mm × 4.00 mm |
| SOIC (8) | 4.90 mm × 3.91 mm |

Changes from C Revision (February 2011) to D Revision