ZHCSFZ8B April 2013 – December 2016
PRODUCTION DATA.
NOTE
Information in the following applications sections is not part of the TI component specification, and TI does not warrant its accuracy or completeness. TI’s customers are responsible for determining suitability of components for their purposes. Customers should validate and test their design implementation to confirm system functionality.
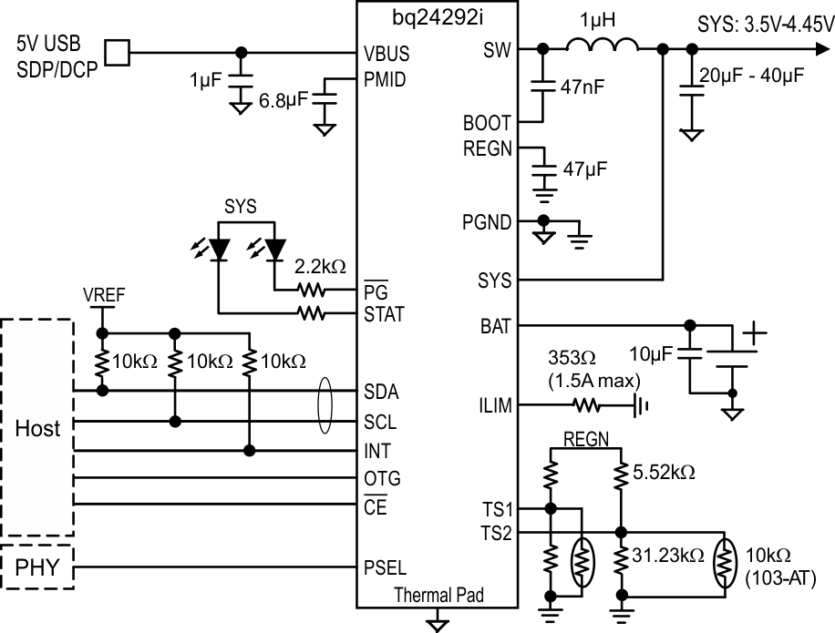
A typical application consists of the device configured as an I2C controlled power path management device and a single cell Li-Ion battery charger for single cell Li-Ion and Li-polymer batteries used in a wide range of tablets and other portable devices. It integrates an input reverse-blocking FET (RBFET, Q1), high-side switching FET (HSFET, Q2), low-side switching FET (LSFET, Q3), and BATFET (Q4) between the system and battery. The device also integrates a bootstrap diode for the high-side gate drive.
Typical applications are shown in Figure 36 and Figure 37.
Figure 36. bq24292i with PSEL, USB On-The-Go (OTG), No Thermistor Connections
Figure 37. bq24292i with PSEL, Charging from 5V USB, and Two Thermistor Connections
The design parameters are listed in the following table.
| DESIGN PARAMETER | EXAMPLE VALUE |
|---|---|
| Input voltage | 3.9 V - 17 V |
| Input current limit | 3A |
| Fast charge current | 4A |
| Boost mode output current | 1.3A |
The device has 1.5 MHz switching frequency to allow the use of small inductor and capacitor values. The Inductor saturation current should be higher than the charging current (ICHG) plus half the ripple current (IRIPPLE):

The inductor ripple current depends on input voltage (VBUS), duty cycle (D = VBAT/VVBUS), switching frequency (fs) and inductance (L):

The maximum inductor ripple current happens with D = 0.5 or close to 0.5. Usually inductor ripple is designed in the range of (20–40%) maximum charging current as a trade-off between inductor size and efficiency for a practical design. Typical inductor value is 2.2µH.
Input capacitor should have enough ripple current rating to absorb input switching ripple current. The worst case RMS ripple current is half of the charging current when duty cycle is 0.5. If the converter does not operate at 50% duty cycle, then the worst case capacitor RMS current ICIN occurs where the duty cycle is closest to 50% and can be estimated by the following equation:

For best performance, VBUS should be decouple to PGND with 1μF capacitance. The remaining input capacitor should be place on PMID.
Low ESR ceramic capacitor such as X7R or X5R is preferred for input decoupling capacitor and should be placed to the drain of the high side MOSFET and source of the low side MOSFET as close as possible. Voltage rating of the capacitor must be higher than normal input voltage level. 25V rating or higher capacitor is preferred for 15V input voltage.
Output capacitor also should have enough ripple current rating to absorb output switching ripple current. The output capacitor RMS current ICOUT is given:

The output capacitor voltage ripple can be calculated as follows:

At certain input/output voltage and switching frequency, the voltage ripple can be reduced by increasing the output filter LC.
The charger device has internal loop compensator. To get good loop stability, the resonant frequency of the output inductor and output capacitor should be designed between 15 kHz and 36 kHz. The preferred ceramic capacitor is 6V or higher rating, X7R or X5R.
| VBAT 3.2 V | ||
| VBUS 12 V | ||
| VBUS 9 V, IIN 1.5 A, VBAT 3.8 V | ||
| VBUS 9 V, No Battery, ISYS 10 mA, Charge Disable | ||
| VBAT 3.8 V, ILOAD 1 A | ||
| 2-Ω Load at VBUS | ||
| VBAT 3.2 V | ||
| VBUS 5 V | ||
| VBUS 5 V, IIN 3 A, Charge Disable | ||
| VBUS 12 V, VBAT 3.8 V, ICHG 3 A | ||
| 5-Ω Load at VBUS | ||
| VBAT 3.8 V | ||