ZHCSK56A August 2019 – July 2020 TMUX1208-Q1
PRODUCTION DATA
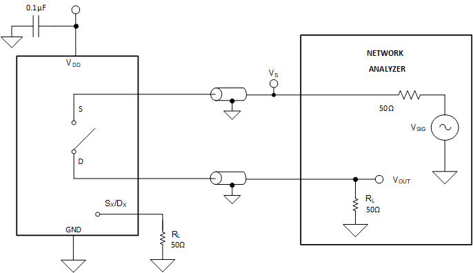
Off isolation is defined as the ratio of the signal at the drain pin (D) of the device when a signal is applied to the source pin (Sx) of an off-channel. Figure 7-8 shows the setup used to measure, and the equation to compute off isolation.
Figure 7-8 Off Isolation Measurement Setup