SLVSB43C November 2011 – February 2016 TPS54427
PRODUCTION DATA.
NOTE
Information in the following applications sections is not part of the TI component specification, and TI does not warrant its accuracy or completeness. TI’s customers are responsible for determining suitability of components for their purposes. Customers should validate and test their design implementation to confirm system functionality.
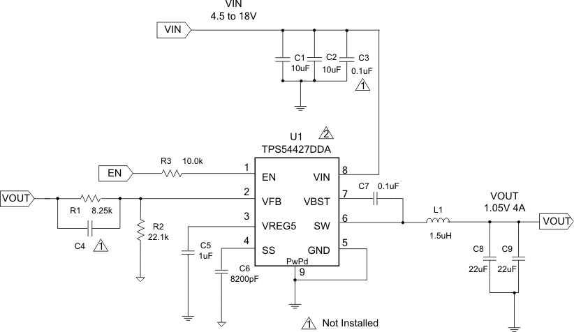
The TPS54427 is used as a step converter that convert an voltage of 4.5 V to 18 V to a lower voltage. WEBENCH® software is available to aid in the design and analysis of circuits.
Figure 10. Typical Application Schematic
Table 1 shows the input and output connections.
| SPECIFICATIONS | TEST CONDITIONS | MIN | TYP | MAX | UNIT | |
|---|---|---|---|---|---|---|
| Input voltage range, VIN | 4.5 | 12 | 18 | V | ||
| Output voltage, VOUT | 1.05 | V | ||||
| Operating frequency | VIN = 12 V, IO = 4 A | 650 | kHz | |||
| Output current range | 0 | 4 | A | |||
| Output ripple voltage | VIN = 12 V, IO = 4 A | 15 | mVPP | |||
To begin the design process, you must know a few application parameters:
The output voltage is set with a resistor divider from the output node to the VFB pin. It is recommended to use 1% tolerance or better divider resistors. Start by using Equation 2 to calculate VOUT.
To improve efficiency at very light loads consider using larger value resistors, too high of resistance will be more susceptible to noise and voltage errors from the VFB input current will be more noticeable.

The output filter used with the TPS54427 is an LC circuit. This LC filter has double pole at:

At low frequencies, the overall loop gain is set by the output set-point resistor divider network and the internal gain of the TPS54427. The low frequency phase is 180 degrees. At the output filter pole frequency, the gain rolls off at a –40 dB per decade rate and the phase drops rapidly. D-CAP2™ introduces a high frequency zero that reduces the gain roll off to –20 dB per decade and increases the phase to 90 degrees one decade above the zero frequency. The inductor and capacitor selected for the output filter must be selected so that the double pole of Equation 3 is located below the high frequency zero but close enough that the phase boost provided be the high frequency zero provides adequate phase margin for a stable circuit. To meet this requirement use the values recommended in Table 2.
| OUTPUT VOLTAGE (V) | R1 (kΩ) | R2 (kΩ) | C4 (pF)(1) | L1 (µH) | C8 + C9 (µF) |
|---|---|---|---|---|---|
| 1 | 6.81 | 22.1 | 1.5 | 22 - 68 | |
| 1.05 | 8.25 | 22.1 | 1.5 | 22 - 68 | |
| 1.2 | 12.7 | 22.1 | 1.5 | 22 - 68 | |
| 1.5 | 21.5 | 22.1 | 1.5 | 22 - 68 | |
| 1.8 | 30.1 | 22.1 | 5 - 22 | 2.2 | 22 - 68 |
| 2.5 | 49.9 | 22.1 | 5 - 22 | 2.2 | 22 - 68 |
| 3.3 | 73.2 | 22.1 | 5 - 22 | 2.2 | 22 - 68 |
| 5 | 124 | 22.1 | 5 - 22 | 3.3 | 22 - 68 |
| 6.5 | 165 | 22.1 | 5 - 22 | 3.3 | 22 - 68 |
For higher output voltages at or above 1.8 V, additional phase boost can be achieved by adding a feed forward capacitor (C4) in parallel with R1.
The inductor peak-to-peak ripple current, peak current and RMS current are calculated using Equation 4, Equation 5 and Equation 6. The inductor saturation current rating must be greater than the calculated peak current and the RMS or heating current rating must be greater than the calculated RMS current. Use 650 kHz for fSW.
Use 650 kHz for fSW. Make sure the chosen inductor is rated for the peak current of Equation 5 and the RMS current of Equation 6.
For this design example, the calculated peak current is 4.51 A and the calculated RMS current is 4.01 A. The inductor used is a TDK SPM6530-1R5M100 with a peak current rating of 11.5 A and an RMS current rating
of 11 A.
The capacitor value and ESR determines the amount of output voltage ripple. The TPS54427 is intended for use with ceramic or other low ESR capacitors. Recommended values range from 22µF to 68µF. Use Equation 7 to determine the required RMS current rating for the output capacitor.
For this design two TDK C3216X5R0J226M 22µF output capacitors are used. The typical ESR is 2 mΩ each. The calculated RMS current is 0.286A and each output capacitor is rated for 4A.
The TPS54427 requires an input decoupling capacitor and a bulk capacitor is needed depending on the application. A ceramic capacitor over 10 µF is recommended for the decoupling capacitor. An additional 0.1 µF capacitor (C3) from pin 8 to ground is optional to provide additional high frequency filtering. The capacitor voltage rating needs to be greater than the maximum input voltage.
A 0.1-µF ceramic capacitor must be connected between the VBST to SW pin for proper operation. It is recommended to use a ceramic capacitor.
A 1-µF ceramic capacitor must be connected between the VREG5 to GND pin for proper operation. It is recommended to use a ceramic capacitor.
Figure 11. TPS54427 Efficiency
Figure 13. TPS54427 Load Regulation, VIN = 5 V and VIN = 12 V.
Figure 15. TPS54427 Load Transient Response
Figure 17. TPS54427 Input Voltage Ripple
Figure 19. TPS54427 Shut-down Relative to VIN
Figure 21. TPS54427 Shut-down Relative to EN
Figure 12. TPS54427 Light-Load Efficiency
Figure 14. TPS54427 Line Regulation
Figure 16. TPS54427 Output Voltage Ripple
Figure 18. TPS54427 Start-Up Relative to VIN
Figure 20. TPS54427 Start-Up Relative to EN