ZHCSMJ2 March 2021 TPS92390
PRODUCTION DATA
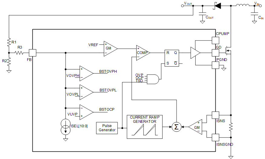
A FB-pin circuit using a three-resistor divider circuit can be used for applications where less than 200-kΩ resistors are required.
Figure 7-6 Three-Resistor FB Divider
CircuitMaximum boost voltage can be calculated with Equation 7. The maximum boost voltage can be reached during OPEN string detection or if all LED strings are left disconnected.

where
The minimum boost voltage must be less than the minimum LED string voltage. Minimum boost voltage is calculated in Equation 8:

When the boost OVP_LOW level is reached the boost controller stops switching the boost FET, and the BSTOVPL_STATUS bit is set. The LED drivers are still active during this condition, and the boost resumes normal switching operation once the boost output level falls. The boost OVP low voltage threshold changes dynamically with current boost voltage. It is calculated in Equation 9:

where
When the boost OVP_LOW level is reached the boost controller enters fault recovery mode, and the BSTOVPH_STATUS bit is set. The boost OVP high-voltage threshold also changes dynamically with current boost voltage and is calculated in Equation 10:

where
When the boost UVP level is reached the boost controller starts a 110-ms OCP counter. The TPS92390 device enters the fault recovery mode and sets the BSTOCP_STATUS bit if the boost voltage does not rise above the UVP threshold before the timer expires. The boost UVP voltage threshold also changes dynamically with current boost voltage and is calculated in Equation 11:

where