ZHCSDB6 February 2015 UCC24650
PRODUCTION DATA.
NOTE
Information in the following applications sections is not part of the TI component specification, and TI does not warrant its accuracy or completeness. TI’s customers are responsible for determining suitability of components for their purposes. Customers should validate and test their design implementation to confirm system functionality.
The UCC24650 Wake-Up monitor is intended to be used with the UCC28730 PSR controller in off-line isolated DCM flyback converters. The UCC24650 signals the UCC28730 that the output voltage has drooped. This allows the PSR controller to react to a load increase even while operating at extremely-low switching frequencies. This pair of devices also operates at very-low bias currents to facilitate the achievement of <5 mW of input power consumption during the no-load operating condition.
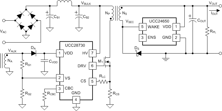
A typical application for the UCC24650 uses the compatible UCC28730 PSR controller to regulate an isolated low-voltage DC output from a high-voltage AC source. As shown in Figure 19 and Figure 20, the output rectification can use a ground-referenced diode, or a ground-referenced synchronous rectifier, respectively.
NOTE
These figures are simplified to illustrate the basic application of the UCC24650 and do not show all of the components and networks needed for an actual converter design.
Figure 19. Simplified Application With Ground-Referenced Diode
Figure 20. Simplified Application With Ground-Referenced Synchronous Rectifier
Among the usual converter design requirements, the UCC24650 is especially suited to aid in achieving fast load-transient response and extremely-low input standby power. In many cases, the designer can achieve <5 mW of standby power, often referred to as Zero-Power.
There is little design work required to use this device. Most calculations involve verification that the external conditions remain within the device’s various parameter operating limits.
Major design items to cover are:
The following figures indicate the transient response of a 5-V, 10-W flyback converter which receives a pulsed step-load of 2 A while operating in the no-load standby condition. Figure 24 indicates the no-load standby input power consumption achieved by this converter over the full AC input range. Zero-Power operation is achieved while retaining fast transient response to a full load step.
Figure 21. 2-A Load Step During Standby Operation
Figure 23. Wake-Up Pulse Triggering Response from UCC28730 Primary-Side Controller

