ZHCSDB8A February 2014 – August 2014 LP8754
PRODUCTION DATA.
The LP8754 is a high-efficiency, high-performance power supply IC with six step-down DC-DC converter cores. It delivers 0.6 V to 1.67 V regulated voltage rail from either a single Li-Ion or three cell NiMH/NiCd batteries to portable devices such as cell phones and PDAs.
There are three modes of operation for the 6-phase converter, depending on the output current required: PWM (Pulse Width Modulation), PFM (Pulse-Frequency Modulation), and Low-Power PFM. Converter operates in PWM mode at high load currents of approximately 250 mA or higher, depending on register setting. Lighter output current loads will cause the converter to automatically switch into PFM or Low-Power PFM mode for reduced current consumption and a longer battery life. Forced PWM is also available for highest transient performance.
Under no-load conditions the device can be set to Standby or Shutdown. Shutdown mode turns off the device, offering the lowest current consumption (ISHDN = 0.1 µA typ.). Additional features include soft-start, undervoltage lockout, input overvoltage protection, current overload protection, thermal warning, and thermal shutdown.
The modes and features can be programmed via control registers. All the registers can be accessed with both I2C serial interfaces: System serial interface and Dynamic voltage scaling (DVS) interface. Using DVS interface for dynamic voltage scaling prevents latencies if System serial interface is busy. Using DVS interface is optional; System serial interface can also be used for dynamic voltage scaling.
The LP8754 has six integrated high-efficiency buck converter cores. The cores are designed for flexibility; most of the functions are programmable, thus allowing optimization of the SMPS operation for each application. The cores are bundled together to establish a multi-phase converter This is shown in Figure 24.
Operating Modes:
Features:
Programmability (The following parameters can be programmed via registers):

A multi-phase synchronous buck converter offers several advantages over a single power-stage converter. For application processor power delivery, lower ripple on the input and output currents and faster transient response to load steps are the most significant advantages. Also, since the load current is evenly shared among multiple channels, the heat generated is greatly reduced for each channel due to the fact that power loss is proportional to square of current. Physical size of the output inductor shrinks significantly for the similar reason.
Figure 8. Detailed Block Diagram Showing One Buck Core
Under heavy load conditions, the switching phase of the bucks are interleaved. As a result, the 6-phase converter has higher effective switching frequency than the switching frequency of any one phase.
The parallel operation decreases the efficiency at low load conditions. In order to overcome this operational inefficiency, the LP8754 automatically changes the number of active phases to maximize the efficiency. This is called phase-shedding and the concept is illustrated in Figure 9.
Figure 9. Multi-phase Buck Converter Efficiency vs Number of Phases; All Converters in PWM Mode Normal PWM-mode operation with phase-shedding can optimize efficiency at mid-to-full load, but this is usually at the expense of light-load efficiency. The LP8754 converter operates in PWM mode at a load current of 100 to 375 mA or higher; this mode transition trip-point is set by register. Lighter load current causes the device to automatically switch into PFM mode for reduced current consumption. By combining PFM and PWM modes in the same regulator and providing automatic switching, high efficiency can be achieved over a wide output load current range.
Efficiency is further enhanced when the converter enters Low-Power PFM mode. The LP8754 includes Low-Power mode function for low-current consumption. In this mode most of the internal blocks are disabled between the inductor current ramp up and ramp down phases to reduce the operating current. However, as a result, the transient performance of the converter is compromised. The Low-Power mode can be enabled by control register setting. Also, the application processor or the PMIC may provide an HW signal (NSLP) to the LP8754 input to indicate when the processor has entered a low-power state. When the signal is asserted, the LP8754 Low-Power PFM function will be enabled, and the LP8754 will run with a reduced input current. The right timing of the NSLP signal from the system is important for best load-transient performance. The NSLP signal should be asserted only when load current is stable and below 30 mA. Before the load current increases above 30 mA, the NSLP signal should be de-asserted 100 µs (minimum) prior to a load step to prepare the converter for the higher load current.
The buck load current can be monitored via I2C registers. Current of different buck converter cores or the total load current of the master can be selected from register 0x21 (see SEL_I_LOAD). A write to this selection register starts a current measurement sequence. The measurement sequence is a minimum of 50 µs long. When a measurement sequence starts, the FLAGS_1.I_LOAD_READY bit in register 0x0E is set to '0'. After the measurement sequence is finished, the FLAGS_1.I_LOAD_READY bit is set to '1'. (Note that by default this bit is '0'.) The measurement result can be read from registers 0x22 (LOAD_CURR.BUCK_LOAD_CURR[7:0]) and 0x21 (SEL_I_LOAD.BUCK_LOAD_CURR[10:8]). The measurement result [10:0] LSB is 10 mA, and the maximum value of the measurement is 20 A. The LP8754 can be configured to give out an interrupt after the load current measurement sequence is finished. Load current measurement interrupt can be masked with INT_MASKS_2.MASK_I_LOAD_READY bit.
Systems with periodic switching signals may generate a large amount of switching noise in a set of narrowband frequencies (the switching frequency and its harmonics). The usual solution to reduce noise coupling is to add EMI-filters and shields to the boards. The LP8754's register-selectable spread spectrum mode minimizes the need for output filters, ferrite beads, or chokes. In spread spectrum mode, the switching frequency varies randomly around the center frequency, reducing the EMI emissions radiated by the converter, associated passive components, and PCB traces. See Figure 10.

The power-up sequence for the LP8754 is as follows:
Figure 11. Timing Diagram for the Power-Up Sequence
| PARAMETER | CONDITION(1) | MIN | TYP | MAX | UNIT | |
|---|---|---|---|---|---|---|
| t0 | VVDDA5V to VVIOSYS assertion | 0 | µs | |||
| t1 | LDOON Delay Time | CLDO = 1 µF | <100 | 150 | µs | |
| t2 | LDOON to NRST HIGH | 0 | µs | |||
| tI2CT | Device ready for I2C data transfer | 500 | µs | |||
There are three reset methods implemented on the LP8754:
An SW-reset occurs when the RESET.SW_RESET bit is written first with 1, followed by 0 right after that. This event resets the control registers shown in Table 2 to the default values. The temperature, power good, and other faults are persistent over the SW reset to allow for the system to identify to cause of the failure.
An internal power-on reset (POR) occurs when the supply voltage (VVDDA5V) transitions above the POR threshold or VVIOSYS is toggled low/high. Each of the registers contain a factory-defined value upon POR, and this data remains there until any of the following occurs:
The internal registers will lose their contents if the supply voltage (VVDDA5V) goes below 1 V (typ.).
An NRST high-to-low transition initiates the hardware reset. This event resets the control registers shown in Table 2 to the default values.
Under OVP, UVLO, TSD, or VVIOSYS low (while NRST still high) conditions, a Fast Power-Down is launched.
Figure 12. The External Power Control System De-asserts NRST
Figure 14. Fast Power-Down
Figure 13. NRST Stays HIGH While VVIOSYS Transition from HIGH to LOW Happens (Marked as '2')
Figure 15. Reset Timings
| PARAMETER | LIMIT | |
|---|---|---|
| tRST1 | NRST active low pulse width | 1 µs min + value on DELAY_BUCK0 register. |
| tRST2 | NRST inactive or I2C reset event to MEMORY READ end | 25 µs max |
| HEX ADDRESS | REGISTER | SOFTWARE RESET I2C RESET |
HARDWARE RESET NRST LOW (1) |
POWER-ON RESET VVIOSYS LOW |
|---|---|---|---|---|
| 0x00 | VSET_B0 | All bits retained | All bits retained | All bits cleared |
| 0x06 | FPWM | All bits cleared | All bits cleared | All bits cleared |
| 0x07 to 0x0C | BUCK0_CTRL to BUCK5_CTRL | All bits cleared | All bits cleared | All bits cleared |
| 0x0D | FLAGS_0 | All bits retained | All bits retained | All bits cleared |
| 0x0E | FLAGS_1 | All bits retained | All bits retained | All bits cleared |
| 0x0F | INT_MASK0 | All bits cleared | All bits cleared | All bits cleared |
| 0x10 | GENERAL | All bits cleared | All bits cleared | All bits cleared |
| 0x11 | RESET | N/A | All bits cleared | All bits cleared |
| 0x12 | DELAY_BUCK0 | All bits cleared | All bits cleared | All bits cleared |
| 0x18 | CHIP_ID | Read Only | ||
| 0x19 | PFM_LEV_B0 | All bits cleared | All bits cleared | All bits cleared |
| 0x1F | PHASE_LEV_B0 | All bits cleared | All bits cleared | All bits cleared |
| 0x21 | SEL_I_LOAD | All bits retained | All bits retained | All bits cleared |
| 0x22 | LOAD_CURR | Read Only | ||
| 0x2E | INT_MASK_2 | All bits cleared | All bits cleared | All bits cleared |
The LP8754 is capable of providing two levels of protection features: warnings for diagnosis and faults which are causing the converters to shut down. When the device detects warning or fault conditions, the LP8754 sets the flag bits indicating which fault or warning conditions have occurred; the INT pin will be pulled low. INT will be released again after a clear of flags is complete. The flag bits are persistent over reset to allow for the system to identify what was causing the interrupt and/or converter shutdown.
Also, the LP8754 has a soft-start circuit that limits in-rush current during start-up. The output voltage increase rate is 30 mV/µs (default) during soft-start.
| EVENT | REGISTER.BIT | INTERRUPT SIGNAL PRODUCED? | INT MASK AVAILABLE? |
|---|---|---|---|
| SCP triggered | FLAGS_1.SCP | Yes | Yes |
| Not PowerGood | FLAGS_0.nPG_B0 | Yes | Yes |
| TEMP status change | FLAGS_0.TEMP[1:0] | On any temperature change except for the case when TEMP[1:0] = 0b11 | Yes |
| Thermal warning | FLAGS_1.T_WARNING | Yes | Yes |
| Thermal shutdown | FLAGS_1.THSD | Yes | No |
| OVP triggered | FLAGS_1.OVP | Yes | Yes |
| Load current measurement ready | FLAGS_1.I_LOAD_READY | Yes | Yes |
| UVLO triggered | FLAGS_1.UVLO | Yes | Yes |
A short-circuit protection feature allows the LP8754 to protect itself and external components during overload conditions. The output short-circuit fault threshold is 400 mV (typ.) .
When the converter's feedback-pin voltage falls lower than 90% (typ.) of the set voltage, the FLAGS_0.nPG_B0 flag is set. To prevent a false alarm, the power good circuit is masked during converter start-up and voltage transitions. The duration of the power good mask is set to 400 µs for converter start-up. For voltage ramps the masking time is extended by an internal logic circuit up to 6.4 ms. (See Protection Features Characteristics.)

Prior to the thermal shutdown, thermal warnings are set. The first warning is set at 85°C (INT pin low), and the second at 120°C (INT pin pulled low and FLAGS_1.T_WARNING flag set). If the chip temperature crosses any of the thresholds of 85°C, 120°C, or 150°C (see FLAGS_0 register) the INT pin will be triggered. INT will be cleared upon read of FLAGS_0.TEMP[1:0] bits except if FLAGS_0.TEMP [1:0] = 0b11, which is a thermal fault event.
When the input voltage falls below VUVLO (typ. 2.25 V) at the VDDA5V pin, the LP8754 indicates a fault by activating the FLAGS_1.UVLO flag. The buck converter shut down without a power-down sequence(Fast Power-Down). The flag will remain active until the input voltage is raised above the UVLO threshold. If the flag is cleared while the fault persists, the flag is immediately re-asserted, and interrupt remains active.
When an input voltage greater than VOVP (typ. 5.3 V) is detected at the VDDA5V pin, the LP8754 indicates a fault by activating the FLAGS_1.OVP flag. The buck converter is shut down immediately (Fast Power-Down). The flag will remain active until the input voltage is below the OVP threshold. If the flag is cleared while the fault persists, the flag is immediately re-asserted and interrupt remains active.
The LP8754 has a thermal overload protection function that operates to protect itself from short-term misuse and overload conditions. When the junction temperature exceeds around 150°C, the device enters shutdown via fault-state. INT will be cleared upon write of the FLAGS_1.THSD flag even when thermal shutdown is active. This allows automatic recovery when temperature decreases below thermal shutdown level. See Figure 17 for LP8754 thermal diagnosis and protection features.

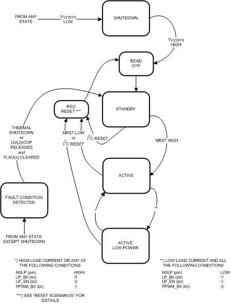
Figure 18. Device Operation Modes
The I2C-compatible synchronous serial interface provides access to the programmable functions and registers on the device. This protocol uses a two-wire interface for bidirectional communications between the IC's connected to the bus. The two interface lines are the Serial Data Line (SDA), and the Serial Clock Line (SCL). Every device on the bus is assigned a unique address and acts as either a Master or a Slave depending on whether it generates or receives the serial clock SCL. The SCL and SDA lines should each have a pullup resistor placed somewhere on the line and remain HIGH even when the bus is idle. Note: CLK pin is not used for serial bus data transfer. There are two buses implemented: the System I2C bus and the DVS bus. In the following paragraphs, SCL refers to both SCLSYS and SCLSR, and SDA refers to SDASYS and SDASR. The LP8754 supports standard mode (100 kHz), fast mode (400 kHz) and high-speed mode (3.4 MHz).
The data on SDA line must be stable during the HIGH period of the clock signal (SCL). In other words, state of the data line can only be changed when clock signal is LOW.
Figure 19. Data Validity Diagram
The LP8754 is controlled via an I2C-compatible interface. START and STOP conditions classify the beginning and end of the I2C session. A START condition is defined as SDA transitions from HIGH to LOW while SCL is HIGH. A STOP condition is defined as SDA transition from LOW to HIGH while SCL is HIGH. The I2C master always generates the START and STOP conditions.
Figure 20. Start and Stop Sequences
The I2C bus is considered busy after a START condition and free after a STOP condition. During data transmission the I2C master can generate repeated START conditions. A START and a repeated START condition are equivalent function-wise. The data on SDA must be stable during the HIGH period of the clock signal (SCL). In other words, the state of SDA can only be changed when SCL is LOW. Figure 1 shows the SDA and SCL signal timing for the I2C-Compatible Bus. See the I2C Serial Bus Timing Parameters for timing values.
Every byte put on the SDA line must be eight bits long, with the most significant bit (MSB) being transferred first. Each byte of data has to be followed by an acknowledge bit. The acknowledge related clock pulse is generated by the master. The master releases the SDA line (HIGH) during the acknowledge clock pulse. The LP8754 pulls down the SDA line during the 9th clock pulse, signifying an acknowledge. The LP8754 generates an acknowledge after each byte has been received.
There is one exception to the “acknowledge after every byte” rule. When the master is the receiver, it must indicate to the transmitter an end of data by not-acknowledging (“negative acknowledge”) the last byte clocked out of the slave. This “negative acknowledge” still includes the acknowledge clock pulse (generated by the master), but the SDA line is not pulled down.
After the START condition, the bus master sends a chip address. This address is seven bits long followed by an eighth bit which is a data direction bit (READ or WRITE). For the eighth bit, a “0” indicates a WRITE and a “1” indicates a READ. The second byte selects the register to which the data will be written. The third byte contains data to write to the selected register.
Figure 21. Write Cycle (w = write; SDA = '0'), id = device address = 60Hex for LP8754.

The device address for the LP8754 is 0x60 (ADDR pin tied to the GND). After the START condition, the I2C master sends the 7-bit address followed by an eighth bit, read or write (R/W). R/W = 0 indicates a WRITE and R/W = 1 indicates a READ. The second byte following the device address selects the register address to which the data will be written. The third byte contains the data for the selected register.

The auto-increment feature allows writing several consecutive registers within one transmission. Every time an 8-bit word is sent to the LP8754, the internal address index counter will be incremented by one, and the next register will be written. Table 4 shows writing sequence to two consecutive registers. Note: the auto-increment feature does not work for read.
| Master Action | Start | Device Address = 60H | Write | Register Address | Data | Data | Stop | ||||
|---|---|---|---|---|---|---|---|---|---|---|---|
| LP8754 Action | ACK | ACK | ACK | ACK |
The LP8754 is controlled by a set of registers through the system serial interface port or through the Dynamic Voltage Scaling interface. Table 5 lists device registers, their addresses and their abbreviations. A more detailed description is given in the sections VSET_B0 to INT_MASK_2.
Many registers contain bits, that are reserved for future use. When writing to a register, any reserved bits should not be changed.
| Addr | Register | Read / Write | D7 | D6 | D5 | D4 | D3 | D2 | D1 | D0 |
|---|---|---|---|---|---|---|---|---|---|---|
| 0x00 | VSET_B0 | R/W | EN_DIS_B0 | VSET_B0[6:0] | ||||||
| 0x06 | FPWM | R/W | Reserved | FPWM_B0 | ||||||
| 0x07 | BUCK0_CTRL | R/W | OC_LEV_B0[1:0] | LP_B0 | RDIS_B0 | Reserved | RAMP_B0[2:0] | |||
| 0x08 | BUCK1_CTRL | R/W | OC_LEV_B1[1:0] | Reserved | ||||||
| 0x09 | BUCK2_CTRL | R/W | OC_LEV_B2[1:0] | Reserved | ||||||
| 0x0A | BUCK3_CTRL | R/W | OC_LEV_B3[1:0] | Reserved | ||||||
| 0x0B | BUCK4_CTRL | R/W | OC_LEV_B4[1:0] | Reserved | ||||||
| 0x0C | BUCK5_CTRL | R/W | OC_LEV_B5[1:0] | Reserved | ||||||
| 0x0D | FLAGS_0 | R/W | Reserved | nPG_B0 | TEMP[1:0] | |||||
| 0x0E | FLAGS_1 | R/W | Reserved | I_LOAD_READY | UVLO | T_WARNING | THSD | OVP | SCP | |
| 0x0F | INT_MASK_0 | R/W | Reserved | MASK_nPG_B0 | MASK_OVP | MASK_SCP | ||||
| 0x10 | GENERAL | R/W | Reserved | EN_SS | Reserved | DIS_DIF_B0 | Reserved | SLP_POL | LP_EN | |
| 0x11 | RESET | R/W | Reserved | SW_RESET | ||||||
| 0x12 | DELAY_BUCK0 | R/W | DELAY_B0[7:0] | |||||||
| 0x18 | CHIP_ID | R | DEVICE | OTP_REV[4:0] | DIE_REV[1:0] | |||||
| 0x19 | PFM_LEV_B0 | R/W | Reserved | PFM_ENTRY_B0[2:0] | Reserved | PFM_EXIT_B0[2:0] | ||||
| 0x1F | PHASE_LEV_B0 | R/W | Reserved | ADD_PH_B0[2:0] | Reserved | SHED_PH_B0[2:0] | ||||
| 0x21 | SEL_I_LOAD | R/W | Reserved | BUCK_LOAD_CURR[10:8] | Reserved | LOAD_CURRENT_SOURCE[2:0] | ||||
| 0x22 | LOAD_CURR | R | BUCK_LOAD_CURR[7:0] | |||||||
| 0x2E | INT_MASK_2 | R/W | Reserved | MASK_ILOAD_READY | MASK_UVLO | MASK_TWARNING | MASK_TEMP | |||
Address: 0x00
| D7 | D6 | D5 | D4 | D3 | D2 | D1 | D0 |
| EN_DIS_B0 | VSET_B0[6:0] | ||||||
| Bits | Field | Type | Default | Description |
|---|---|---|---|---|
| 7 | EN_DIS_B0 | R/W | 1 | DC-DC converter Buck0 Enable/Disable. The Enable of the master Buck0 controls the operation of the slave bucks. 0 = Converter disabled 1 = Converter enabled Note: When a disable request is received the converter is disabled immediately. |
| 6:0 | VSET_B0[6:0] | R/W | 011 1100 | Sets the output voltage. Defined by: VOUT = 0.5 V + 10 mV * VSET_B0 VOUT range = 0.6 V to 1.67 V NOTE: Do not use VSET_B0 values < 0001010 (10 dec) = 0.6 V. NOTE: Register settings starting from 1110110 up to 1111111 are clamped to 1.67 V. |
Address: 0x06
| D7 | D6 | D5 | D4 | D3 | D2 | D1 | D0 |
| Reserved | FPWM_B0 | ||||||
| Bits | Field | Type | Default | Description |
|---|---|---|---|---|
| 7:1 | Reserved | R/W | 001 1111 | |
| 0 | FPWM_B0 | R/W | 1 | Forced PWM mode of operation, Buck regulator 0 (Master). The setting of the master controls the operation of the slave bucks. 0 = PWM, PFM or Low-Power PFM operation mode. 1 = This will force the master converter and the slaves to operate always in the PWM mode. |
Address: 0x07
| D7 | D6 | D5 | D4 | D3 | D2 | D1 | D0 |
| OC_LEV_B0[1:0] | LP_B0 | RDIS_B0 | Reserved | RAMP_B0[2:0] | |||
| Bits | Field | Type | Default | Description |
|---|---|---|---|---|
| 7:6 | OC_LEV_B0[1:0] | R/W | 10 | Inductor positive current limit on Buck 0. Note that OC_LEV_B0...B5 should have the same value. 00 = 1.5 A 01 = 2.0 A 10 = 2.5 A 11 = 3.0 A |
| 5 | LP_B0 | R/W | 0 | Allows converter to enter into Low-Power PFM mode. 1 = Entering to Low-Power PFM mode is allowed. 0 = Entering to Low-Power PFM more is not allowed. |
| 4 | RDIS_B0 | R/W | 1 | Enables the output discharge resistors when the VOUT supply has been disabled. 1 = Enable pull-down 0 = Disable pull-down |
| 3 | Reserved | R/W | 0 | |
| 2:0 | RAMP_B0[2:0] | R/W | 001 | This set the output voltage change ramp as follows: 000 = 30 mV/µs 001 = 15 mV/µs 010 = 7.5 mV/µs 011 = 3.8 mV/µs 100 = 1.9 mV/µs 101 = 0.94 mV/µs 110 = 0.47 mV/µs 111 = 0.23 mV/µs |
Address: 0x08
| D7 | D6 | D5 | D4 | D3 | D2 | D1 | D0 |
| OC_LEV_B1[1:0] | Reserved | ||||||
| Bits | Field | Type | Default | Description |
|---|---|---|---|---|
| 7:6 | OC_LEV_B1[1:0] | R/W | 10 | Inductor positive current limit on Buck 1. Note that OC_LEV_B0...B5 should have the same value. 00 = 1.5 A 01 = 2.0 A 10 = 2.5 A 11 = 3.0 A |
| 5:0 | Reserved | R/W | 01 0001 |
Address: 0x09
| D7 | D6 | D5 | D4 | D3 | D2 | D1 | D0 |
| OC_LEV_B2[1:0] | Reserved | ||||||
| Bits | Field | Type | Default | Description |
|---|---|---|---|---|
| 7:6 | OC_LEV_B2[1:0] | R/W | 10 | Inductor positive current limit on Buck 2. Note that OC_LEV_B0...B5 should have the same value. 00 = 1.5 A 01 = 2.0 A 10 = 2.5 A 11 = 3.0 A |
| 5:0 | Reserved | R/W | 01 0001 |
Address: 0x0A
| D7 | D6 | D5 | D4 | D3 | D2 | D1 | D0 |
| OC_LEV_B3[1:0] | Reserved | ||||||
| Bits | Field | Type | Default | Description |
|---|---|---|---|---|
| 7:6 | OC_LEV_B3[1:0] | R/W | 10 | Inductor positive current limit on Buck 3. Note that OC_LEV_B0...B5 should have the same value. 00 = 1.5 A 01 = 2.0 A 10 = 2.5 A 11 = 3.0 A |
| 5:0 | Reserved | R/W | 01 0001 |
Address: 0x0B
| D7 | D6 | D5 | D4 | D3 | D2 | D1 | D0 |
| OC_LEV_B4[1:0] | Reserved | ||||||
| Bits | Field | Type | Default | Description |
|---|---|---|---|---|
| 7:6 | OC_LEV_B4[1:0] | R/W | 10 | Inductor positive current limit on Buck 4. Note that OC_LEV_B0...B5 should have the same value. 00 = 1.5 A 01 = 2.0 A 10 = 2.5 A 11 = 3.0 A |
| 5:0 | Reserved | R/W | 01 0001 |
Address: 0x0C
| D7 | D6 | D5 | D4 | D3 | D2 | D1 | D0 |
| OC_LEV_B5[1:0] | Reserved | ||||||
| Bits | Field | Type | Default | Description |
|---|---|---|---|---|
| 7:6 | OC_LEV_B5[1:0] | R/W | 10 | Inductor positive current limit on Buck 5. Note that OC_LEV_B0...B5 should have the same value. 00 = 1.5 A 01 = 2.0 A 10 = 2.5 A 11 = 3.0 A |
| 5:0 | Reserved | R/W | 01 0001 |
Address: 0x0D
| D7 | D6 | D5 | D4 | D3 | D2 | D1 | D0 |
| Reserved | nPG_B0 | TEMP[1:0] | |||||
| Bits | Field | Type | Default | Description |
|---|---|---|---|---|
| 7:3 | Reserved | R/W | X XXXX | |
| 2 | nPG_B0 | R/W | 0 | Flag Bit (1)
Power good fault flag for VOUT rail 1 = Power fault detected 0 = Power good |
| 1:0 | TEMP[1:0] | R | 00 | indicates the die temperature as follows: 00: die temperature lower than 85ºC 01: 85ºC ≤ die temperature < 120ºC 10: 120ºC ≤ die temperature < 150ºC 11: die temperature 150ºC or higher |
Address: 0x0E
| D7 | D6 | D5 | D4 | D3 | D2 | D1 | D0 |
| Reserved | I_LOAD_READY | UVLO | T_WARNING | THSD | OVP | SCP | |
| Bits | Field | Type | Default | Description |
|---|---|---|---|---|
| 7:6 | Reserved | R/W | 00 | |
| 5 | I_LOAD_READY | R/W | 0 | Flag Bit(1)
1 = Buck load current measurement data ready 0 = Buck load current measurement data not ready |
| 4 | UVLO | R/W | 0 | Flag Bit (1)
1= Input undervoltage lockout (UVLO): Input voltage sagged below UVLO threshold. 0 = No UVLO |
| 3 | T_WARNING | R/W | 0 | Flag Bit (1)
1= Thermal warning: The IC temperature exceeds 120°C, in advance of the thermal shutdown protection. 0 = No thermal warning |
| 2 | THSD | R/W | 0 | Flag Bit (1)
1 = Thermal shutdown event detected 0 = No thermal shutdown |
| 1 | OVP | R/W | 0 | Flag Bit (1)
1= Indicates overvoltage protection (OVP) circuit activation. 0 = No OVP event. The OVP circuitry monitors VDDA5V power input. |
| 0 | SCP | R/W | 0 | Flag Bit (1)
1= Indicates short-circuit protection (SCP) circuit activation. The bit is activated when a short-circuit condition is detectedon output rail. 0 = No SCP event |
Address: 0x0F
| D7 | D6 | D5 | D4 | D3 | D2 | D1 | D0 |
| Reserved | MASK_nPG_B0 | MASK_OVP | MASK_SCP | ||||
| Bits | Field | Type | Default | Description |
|---|---|---|---|---|
| 7:3 | Reserved | R/W | 1 1111 | |
| 2 | MASK_nPG_B0 | R/W | 0 | Interrupt mask for power good fault flag 1 = nPG_B0 does not set interrupt. 0 = nPG_B0 sets interrupt, when triggered. |
| 1 | MASK_OVP | R/W | 0 | Interrupt mask for Overvoltage Protection (OVP) fault flag 1 = OVP does not set interrupt. 0 = OVP sets interrupt, when triggered. |
| 0 | MASK_SCP | R/W | 0 | Interrupt mask for short-circuit protection SCP fault flag 1 = SCP does not set interrupt. 0 = SCP sets interrupt, when triggered. |
Address: 0x10
| D7 | D6 | D5 | D4 | D3 | D2 | D1 | D0 |
| Reserved | EN_SS | Reserved | DIS_DIF_B0 | Reserved | SLP_POL | LP_EN | |
| Bits | Field | Type | Default | Description |
|---|---|---|---|---|
| 7:6 | Reserved | R/W | 00 | |
| 5 | EN_SS | R/W | 0 | Spread Spectrum 1 = Spread Spectrum enabled 0 = Spread Spectrum disabled |
| 4 | Reserved | R/W | 0 | |
| 3 | DIS_DIF_B0 | R/W | 0 | Disable Differential-to-single-ended amplifier 1 = Differential amplifier disabled 0 = Differential amplifier enabled |
| 2 | Reserved | R/W | 0 | |
| 1 | SLP_POL | R/W | 0 | Sets the polarity of the NSLP pin 1 = NSLP is active high 0 = NSLP is active low |
| 0 | LP_EN | R/W | 1 | 1 = allows Low-Power PFM mode. In order to reduce power consumption under low load conditions, the unit will automatically switch off unused internal blocks. 0 = Low-Power mode not allowed |
Address: 0x11
| D7 | D6 | D5 | D4 | D3 | D2 | D1 | D0 |
| Reserved | SW_RESET | ||||||
| Bits | Field | Type | Default | Description |
|---|---|---|---|---|
| 7:1 | Reserved | R/W | 000 0000 | |
| 0 | SW_RESET | R/W | 0 | Writing this bit with '1' and '0', in this order, will reset the registers to the default values. If NRST is still kept HIGH, the converter output(s) will be regulated to the programmed register values. If a full POR reset is required VVIOSYS must be pulled low. The fault flags are persistent over SW-reset. |
Address: 0x12
| D7 | D6 | D5 | D4 | D3 | D2 | D1 | D0 |
| DELAY_B0 | |||||||
| Bits | Field | Type | Default | Description |
|---|---|---|---|---|
| 7:0 | DELAY_B0 | R/W | 0000 0000 | Master delay Sets the delay time from when NRST is asserted to when the VOUT rail is enabled. Sets the delay time from when NRST is de-asserted to when the VOUT rail is disabled. DELAY = DELAY_B0 * 100 µs If DELAY_B0 = FFh, supply is never enabled. (1) |
Address: 0x18
| D7 | D6 | D5 | D4 | D3 | D2 | D1 | D0 |
| DEVICE | OTP_REV | DIE_REV | |||||
| Bits | Field | Type | Default | Description |
|---|---|---|---|---|
| 7 | DEVICE | R | 1 | DEVICE Contains Device ID |
| 6:2 | OTP_REV | R | 0 0001 | OTP_REV Contains OTP Version ID |
| 1:0 | DIE_REV | R | 00 | DIE_REV Contains Revision ID |
Address: 0x19
| D7 | D6 | D5 | D4 | D3 | D2 | D1 | D0 |
| Reserved | PFM_ENTRY_B0[2:0] | Reserved | PFM_EXIT_B0[2:0] | ||||
| Bits | Field | Type | Default | Description |
|---|---|---|---|---|
| 7 | Reserved | R/W | 0 | |
| 6:4 | PFM_ENTRY_B0 | R/W | 011 | PFM_ENTRY_B0 (1)
Sets the target PFM entry level for Buck 0. The final PWM-to-PFM switchover current varies slightly and is dependant on the output voltage, input voltage and the inductor current level. 000 = 100 mA 001 = 125 mA 010 = 150 mA 011 = 175 mA 100 = 225 mA 101 = Reserved 110 = Reserved 111 = Reserved |
| 3 | Reserved | R/W | 0 | |
| 2:0 | PFM_EXIT_B0 | R/W | 110 | PFM_EXIT_B0 (1)
Sets the target PFM exit level for Buck 0. The final PFM-to-PWM switchover current varies slightly and is dependant on the output voltage, input voltage and the inductor current level. 000 = Reserved 001 = Reserved 010 = Reserved 011 = 175 mA 100 = 225 mA 101 = 275 mA 110 = 325 mA 111 = 375 mA |
Address: 0x1F
| D7 | D6 | D5 | D4 | D3 | D2 | D1 | D0 |
| Reserved | ADD_PH_B0[2:0] | Reserved | SHED_PH_B0[2:0] | ||||
| Bits | Field | Type | Default | Description |
|---|---|---|---|---|
| 7 | Reserved | R/W | 0 | |
| 6:4 | ADD_PH_B0 | R/W | 100 | ADD_PH_B0(1)
Sets the level on which a phase is added. 000 = Reserved 001 = Reserved 010 = 0.5 A * No. of Active Phases 011 = 0.6 A * No. of Active Phases 100 = 0.7 A * No. of Active Phases 101 = 0.8 A * No. of Active Phases 110 = 0.9 A * No. of Active Phases 111 = 1.0 A * No. of Active Phases |
| 3 | Reserved | R/W | 0 | |
| 2:0 | SHED_PH_B0 | R/W | 010 | SHED_PH_B0(1)
Sets the level of phase shedding. 000 = 0.3 A * No. of Active Phases 001 = 0.4 A * No. of Active Phases 010 = 0.5 A * No. of Active Phases 011 = 0.6 A * No. of Active Phases 100 = 0.7 A * No. of Active Phases 101 = 0.8 A * No. of Active Phases 110 = Reserved 111 = Reserved |
Address: 0x21
| D7 | D6 | D5 | D4 | D3 | D2 | D1 | D0 |
| Reserved | BUCK_LOAD_CURR[10:8] | Reserved | LOAD_CURRENT_SOURCE[2:0] | ||||
| Bits | Field | Type | Default | Description |
|---|---|---|---|---|
| 7 | Reserved | R/W | 0 | |
| 6:4 | BUCK_LOAD_ CURR[10:8] |
R | 000 | BUCK_LOAD_CURR This register reports 3 MSB bits of the magnitude of the average load current of the selected Buck Converter. See LOAD_CURR register. |
| 3 | Reserved | R/W | 0 | |
| 2:0 | LOAD_CURRENT_ SOURCE[2:0] |
R/W | 000 | LOAD_CURRENT_SOURCE These bits are used for choosing the Buck Converter whose load current will be measured. 000 = Converter 0 load current will be measured. 001 = Converter 1 load current will be measured. 010 = Converter 2 load current will be measured. 011 = Converter 3 load current will be measured. 100 = Converter 4 load current will be measured. 101 = Converter 5 load current will be measured. 110 = Master total load current will be measured. 111 = Reserved |
Address: 0x22
| D7 | D6 | D5 | D4 | D3 | D2 | D1 | D0 |
| BUCK_LOAD_CURR[7:0] | |||||||
| Bits | Field | Type | Default | Description |
|---|---|---|---|---|
| 7:0 | BUCK_LOAD_ CURR[7:0] |
R | 0000 0000 | BUCK_LOAD_CURR This register reports 8 LSB bits of the magnitude of the average load current of the selected Buck Converter. The value is reported with a resolution of 10 mA per LSB and 20A max current. Three MSB bits are reported by SEL_I_LOAD.BUCK_LOAD_CURR[10:8] bits, see SEL_I_LOAD. The current reported is an average over the last 5 milliseconds. The host system has read-only access to this register. This register is cleared to 0 on all resets. 000 0000 0000 Load current lower than 10 mA 000 0000 0001 10 mA ≤ Load current < 20 mA ... 111 1111 1110 20460 mA ≤ Load current < 20470 mA 111 1111 1111 Load current 20470 mA or higher. Note: Not production tested. Typical values for reference only. |
Address: 0x2E
| D7 | D6 | D5 | D4 | D3 | D2 | D1 | D0 |
| Reserved | MASK_ILOAD_READY | MASK_UVLO | MASK_TWARNING | MASK_TEMP | |||
| Bits | Field | Type | Default | Description |
|---|---|---|---|---|
| 7:4 | Reserved | R/W | 0000 | |
| 3 | MASK_ILOAD_ READY |
R/W | 1 | Interrupt mask for load current measurement flag 1 = FLAGS_1.I_LOAD_READY does not set interrupt. 0 = FLAGS_1.I_LOAD_READY sets interrupt. |
| 2 | MASK_UVLO | R/W | 0 | Interrupt mask for undervoltage lock-out flag 1 = FLAGS_1.UVLO does not set interrupt. 0 = FLAGS_1.UVLO sets interrupt, when triggered. |
| 1 | MASK_ TWARNING |
R/W | 1 | Interrupt mask for thermal warning flag 1 = FLAGS_1.T_WARNING does not set interrupt. 0 = FLAGS_1.T_WARNING sets interrupt, when triggered. |
| 0 | MASK_TEMP | R/W | 1 | Interrupt mask for die temperature flag bits 1 = FLAGS_0.TEMP[1:0] value change does not set interrupt. 0 = FLAGS_0.TEMP[1:0] value change sets interrupt. |