ZHCSMJ4 March 2021 TPS92391
PRODUCTION DATA
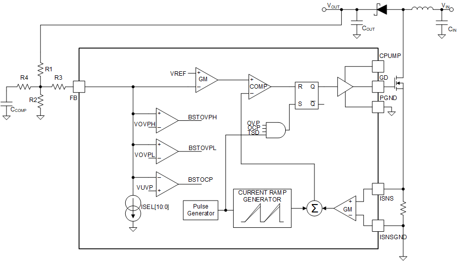
The device has internal compensation network to keep the DC-DC control loop in good stability in most cases. However, an additional external compensation network could also be added on FB-pin to offer more flexibility in loop design or solving some extreme use-cases.
Figure 7-7 External Compensation NetworkThis network will create one additional pole and one additional zero in the loop.


It could be noted that R3 doesn't take part in the compensation. So this external compensation network could be both used in two-divider netwrok and T-divider network with no equation change.
In real application, for example, when DC-DC loop has stability concern, putting the additional pole in 1 kHz and the additional zero in 2 kHz will suppress the loop gain by approximately 6 dB after 2 kHz. This will benefit gain margin and phase margin a lot.