ZHCACQ3A december 2019 – june 2023 TPS25830-Q1 , TPS25830A-Q1 , TPS25831-Q1 , TPS25840-Q1
當輸出 VBUS 短接至 VBAT 時,VBAT 電壓為輸出電容器 C4 充電,同時通過 R3 為 C3 充電。當 BUS 引腳的電壓超過 7V 時,外部 FET 關閉,LS_GD 從高電平變?yōu)榈碗娖健?a xmlns:opentopic="http://www.idiominc.com/opentopic" class="xref" href="#T6091873-5">圖 2-4 顯示了測試結(jié)果。
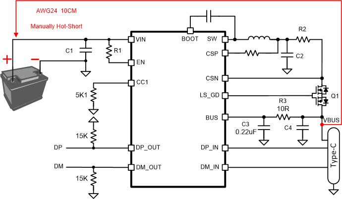
圖 2-3 上電并將 VBUS 短接至 VBAT 的測試設置
| CH1 = 5V/div,CH2 = 2V/div,CH3 = 5V/div,CH4 = 5V/div,20μS/div |